OA 办公
预约挂号
人才招聘
专家简介
坐诊时间
健康体检
科研教学
院务公开
药物临床试验
首页
医院概况
医院简介
领导班子
荣誉名片
设备展示
地理位置
新闻动态
医院动态
图片新闻
通知公告
人才招聘
院务公开
专家简介
坐诊时间
党建工作
党建动态
清廉医院
医德医风
群团动态
医院文化
人力资源
主题教育
习近平新时代中国特色社会主义思想进网站
科室介绍
手术科室
非手术科室
医技科室
专业技术中心
科室电话
东院区
风湿免疫科
全科医疗科
中医科
中西医结合科
血液一科
血液二科
心内三科
神经内六科
神经内五科
放疗科
肿瘤科
康复医学科
体检中心
曙光社区卫生服务中心
首页
>
新闻动态
>
院务公开
> 详情
新闻动态
ManagementBy
医院动态
图片新闻
通知公告
人才招聘
院务公开
纪检监察
人力资源
荣誉名片
健康教育
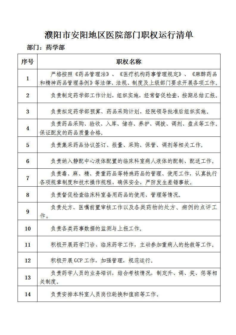
濮阳市安阳地区医院部门职权运行清单
时间:2023-10-08 15:43:27
监督电话:纪检监察室 0372—5108756
上一个:
濮阳市安阳地区医院执业许可证公示
返回
下一个:
濮阳市安阳地区医院职权运行流程图